了解最新公司動態及行業資訊
我在大學主修計算機科學。畢業的時候對找工作很迷茫,不知道當時在想什么,于是一頭扎進了一家外包公司,干了4年?,F在我終于跳槽到了一家互聯網公司。我想說的是,如果有機會,不要外包!
在測試領域,外包測試人員似乎總是處于一個尷尬的角色。如果你說他們不是測試人員pc外包公司,他們也是測試人員。應該說外包這個詞比較尷尬。
以我個人的經驗,我會告訴你為什么最好不要去外包公司:
我給出的建議是相似的。如果您目前在外包公司工作,請了解更多并努力提高您的技能。你還必須明確你的職業規劃,這樣你就有了換工作和與人競爭的資本。機會。
因此,最好的辦法就是提升自己,準備換工作。對于軟件測試的朋友,我下面分享的軟件測試全棧學習路線應該對你很有幫助!
一、測試基礎
了解測試的基本技能,掌握主流缺陷管理工具的使用,精通測試環境的運維

二、Linux必備知識

Linux作為最流行的軟件環境系統,一定要掌握。目前的招聘要求都需要Linux能力。

三、Shell 腳本
掌握Shell腳本:包括Shell基礎與應用、Shell邏輯控制、Shell邏輯功能

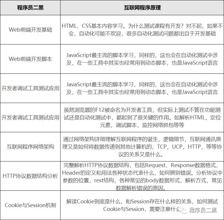
四、互聯網程序原則
自動化的必經之路:前端開發基礎知識和互聯網網絡必備知識四、互聯網程序原理

五、MySQL 數據庫
軟件測試工程師必須具備MySQL數據庫的知識,而不僅僅是基本的“增刪改查”。

六、抓包工具
,,, 各種抓拍工具,適合各種項目,總有一款適合你

七、接口測試工具
接口測試神器,一個你無法回避的強大工具:.小巧靈活:

八、Web 自動化測試 Java&
了解自動化、主框架和自動化框架以及斷言和日志處理的目的

九、界面和移動自動化
專業的接口調用和測試解決方案。構建一個完整的web和界面自動化框架并作為一個整體使用

十、敏捷測試與構建
揭開謎底,持續集成框架心知肚明

十個一、性能測試和安全測試
軟件測試的另一面:性能測試和安全測試,選擇一個方向,努力爬坑!


以上是我為大家整理的軟件測試工程師發展方向的知識結構圖。希望大家能夠按照這個系統,完成這樣一個系統的搭建??梢哉f,這個過程會讓你想死,但只要你熬過它。未來的生活會輕松很多。俗話說,萬事開頭難。只要你邁出第一步,你就已經成功了一半。古人云:“不積數步,不能行千里?!蓖瓿珊蠡厥走@段旅程pc外包公司,一定會感慨萬千。很多。
如果你不想體驗自學時找不到資料,沒人回答你的問題,堅持幾天就放棄的感覺,可以加入我們的群討論,一起交流學習。

作為一個有經驗的人,也希望你少走彎路。如果你不想再次體驗學習時找不到資料,沒人回答你的問題,過幾天就放棄的感覺,我在這里給大家分享一些自動化。測試學習資源,希望對大家有所幫助。點擊下方卡片免費領取
其中,軟件測試學習路線圖,50多天視頻教程,16個突擊實戰項目,30多個軟件測試軟件,37個測試文檔,70個軟件測試相關問題,40個測試經驗級文章分享,有還有2022軟件測試面試合集,以及軟件測試求職的各種精選簡歷。
來吧,測試人員!如果你需要改進你的計劃,那就去做吧,最好是在路上,而不是在開始時觀望。
未來你一定會感謝現在的自己!